分类: 文章

  • 最新报告揭示网约车司机就业图景:月均收入7623元,位列蓝领职业第二

    最新报告揭示网约车司机就业图景:月均收入7623元,位列蓝领职业第二

    近日,中国新就业形态研究中心发布了《城市出行的就业韧性:网约车司机就业图景与职业表现(2025)》报告。该报告对网约车司机的收入、工作体验、保障体系等多个维度进行了系统性的分析。

    报告显示,网约车司机的月平均收入为7623元,在六类主要蓝领职业(网约车司机、外卖员、货车司机、快递员、制造业普工、建筑工)中,位列第二,仅次于货车司机。其中,在一线城市,日均工作8小时以上的网约车司机,其平均月收入更是高达11557.1元。

    与收入水平相对应,网约车司机的收入满意度也相对较高。

    最新报告揭示网约车司机就业图景:月均收入7623元,位列蓝领职业第二 - php中文网

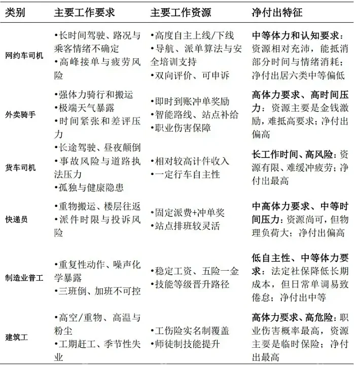
    除了收入,报告还对不同蓝领岗位的工作体验进行了比较。

    工作时间:网约车工作因其工时的高度弹性而备受青睐。仅有50.3%的网约车司机认为自己“工作时间长”,这一比例在建筑工中则高达85.1%。

    绩效与认可:超过77%的网约车司机表示,可以通过平台的“透明账单”清晰地了解自己的收入和抽成比例。相比之下,超过75%的货车司机则常常担心货主会拖欠运费。

    成长与职业机会:网约车司机的安全培训覆盖率高达95%,其继续从事该职业的意愿也达到了最高的75.7%。

    综合来看,网约车司机这一职业的“净付出”(即工作要求与工作资源的比较)属于中等偏低的水平。

    最新报告揭示网约车司机就业图景:月均收入7623元,位列蓝领职业第二 - php中文网

    这份基于全国13个省市、5400多位网约车司机的调查报告还揭示,有高达77%的司机,是在失业后才转行进入了网约车行业。这表明,网约车平台已成为吸纳传统岗位流失者、稳定社会就业的重要“蓄水池”。

    报告还显示,网约车司机的平均年龄约为39.8岁,整体呈现出“中年化”的特征。其中,超过六成的司机是家庭中唯一的就业人员,超过一半是家庭的主要收入来源。这也是他们更倾向于选择这种收入可即时结算、工作时间相对灵活的工作模式的重要原因。

    以上就是最新报告揭示网约车司机就业图景:月均收入7623元,位列蓝领职业第二的详细内容,更多请关注php中文网其它相关文章!

  • 币安交易所最新APP下载 币安官方正版v3.3.8手机安装包

    币安交易所最新APP下载 币安官方正版v3.3.8手机安装包

    币安(Binance)是全球范围内广受欢迎的数字资产交易平台,致力于为广大用户提供安全、稳定且便捷的交易体验。本文旨在为您提供币安官方正版v3.3.8手机App的详细下载与安装教程。

    您只需通过点击本文中提供的官方下载链接,即可轻松获取最新版本的安装包,开启高效流畅的数字资产交易之旅。

    1、请点击页面内提供的官方安全下载通道,这将直接启动下载程序,确保您获取的是正版应用。

    2、官方最新v3.3.8版下载链接: 

    3、点击后,浏览器将自动下载最新的币安v3.3.8版安装文件。文件大小可能因网络环境而异,推荐在Wi-Fi环境下进行下载。

    1、下载操作完成后,请在您手机的“文件管理器”或系统通知栏中找到已下载完成的安装文件(通常以.apk结尾)。

    2、点击该文件以启动安装程序。此时,您的设备系统可能会弹出关于未知来源应用的安全风险提示。

    3、这主要是由于该应用并非通过手机自带的应用商店下载,是一个常规的安全提醒。这不代表应用本身存在任何安全问题,您可以放心继续。

    币安交易所最新APP下载 币安官方正版v3.3.8手机安装包 - php中文网

    4、遇到此类提示时,建议您在弹出的窗口中选择“继续安装”或“允许”等相关选项,以授权安装过程。

    5、根据屏幕上的安装指引继续操作,等待数秒钟,系统便会提示“应用安装完成”。

    6、现在,您可以在手机桌面找到全新的币安应用图标,点击打开即可开始注册或登录您的账户,探索数字资产世界。

    以上就是币安交易所最新APP下载 币安官方正版v3.3.8手机安装包的详细内容,更多请关注php中文网其它相关文章!

  • C++内存模型基本概念解析

    C++内存模型基本概念解析

    C++内存模型是标准对多线程内存访问行为的规范,解决了因编译器优化、CPU乱序执行和缓存导致的程序行为不一致问题。它通过原子操作和内存顺序(如memory_order_acquire/release)协同工作,确保共享变量访问的正确性与可移植性。原子操作保证读写不可分割,内存顺序定义操作间的happens-before关系,从而避免数据竞争。例如,生产者使用release存储,消费者使用acquire加载同一原子变量,可确保数据正确同步。避免数据竞争的方法包括互斥锁、原子类型、读写锁、无锁结构及减少共享状态。内存模型影响性能:seq_cst最安全但开销大,合理选择宽松顺序可提升效率。优化手段有降低锁粒度、避免伪共享、利用缓存局部性及使用并发容器等。

    c++内存模型基本概念解析

    C++内存模型定义了程序中变量如何存储和访问,以及不同线程如何通过内存进行交互。理解它对于编写正确且高效的多线程C++程序至关重要。它涉及到原子操作、内存顺序等概念,影响着程序的并发安全性。

    原子操作、内存顺序、缓存一致性。

    C++内存模型本质上是C++标准对多线程环境下内存访问行为的规范。在单线程程序中,我们通常认为变量的读写是按照代码顺序执行的,但在多线程环境下,由于编译器优化、CPU乱序执行以及缓存等因素,这种假设不再成立。如果没有一个明确的内存模型,不同的编译器和CPU可能以不同的方式优化代码,导致程序在不同平台上表现不一致,甚至出现数据竞争等问题。

    C++11引入了内存模型,通过原子操作和内存顺序约束,允许程序员精确控制多线程程序的内存访问行为,从而保证程序的正确性和可移植性。例如,使用可以确保变量的原子性,即对该变量的读写操作是不可分割的,不会被其他线程中断。而内存顺序则定义了不同原子操作之间的happens-before关系,决定了哪些操作对其他线程可见。

    立即学习“C++免费学习笔记(深入)”;

    举个例子,假设两个线程同时访问一个共享变量,线程1设置,线程2读取。如果没有内存模型,线程2可能在线程1设置之前就读取了的值,导致程序出现错误。通过使用和适当的内存顺序,我们可以确保线程2能够正确地看到线程1设置的值。

    原子操作是C++内存模型的基础,它保证了对某个变量的读写操作是不可分割的。提供了多种原子类型,例如、等。原子操作本身并不能完全解决多线程并发问题,还需要内存顺序的配合。

    内存顺序定义了原子操作之间的happens-before关系,即一个操作的结果对另一个操作可见的顺序。C++提供了多种内存顺序选项,包括:

    • : 最宽松的内存顺序,只保证原子性,不保证任何happens-before关系。
    • : 用于读取操作,确保读取到最新的值,并建立与释放操作的happens-before关系。
    • : 用于写入操作,确保写入的值对其他线程可见,并建立与获取操作的happens-before关系。
    • : 同时具有获取和释放的语义,用于读-修改-写操作。
    • : 默认的内存顺序,提供最强的happens-before关系,保证所有原子操作的全局一致性。

    选择合适的内存顺序非常重要。过于宽松的内存顺序可能导致数据竞争,而过于严格的内存顺序则会降低程序的性能。

    例如,以下代码展示了如何使用和和来保证线程安全:

    在这个例子中,确保了的写入操作在被设置为之前完成,并且对其他线程可见。确保了消费者线程读取到的最新值,并且能够看到的正确值。

    数据竞争是指多个线程同时访问同一个共享变量,并且至少有一个线程在进行写操作。数据竞争会导致程序出现不可预测的行为。避免数据竞争是多线程编程的关键。

    以下是一些避免数据竞争的常用方法:

    1. 使用互斥锁(Mutexes): 互斥锁可以保护共享变量,确保同一时间只有一个线程可以访问该变量。是C++标准库提供的互斥锁。
    2. 使用原子操作(Atomic Operations): 原子操作可以保证对变量的读写操作是不可分割的,从而避免数据竞争。提供了多种原子类型。
    3. 使用读写锁(Read-Write Locks): 读写锁允许多个线程同时读取共享变量,但只允许一个线程写入共享变量。是C++17引入的读写锁。
    4. 使用无锁数据结构(Lock-Free Data Structures): 无锁数据结构使用原子操作和内存顺序来保证线程安全,避免使用锁。无锁数据结构通常比较复杂,需要仔细设计和测试。
    5. 避免共享状态(Avoid Shared State): 尽可能减少线程之间的共享状态。如果线程不需要访问共享变量,就可以避免数据竞争。

    选择哪种方法取决于具体的需求。互斥锁是最常用的方法,但可能会引入死锁等问题。原子操作和无锁数据结构可以提高程序的性能,但实现起来比较复杂。

    C++内存模型对性能有直接影响。过于严格的内存顺序会限制编译器的优化,降低程序的性能。例如,提供了最强的happens-before关系,但也是性能最低的内存顺序。

    以下是一些优化多线程程序性能的常用方法:

    1. 选择合适的内存顺序: 根据具体的需求选择合适的内存顺序。如果不需要保证全局一致性,可以使用较宽松的内存顺序,例如、和。
    2. 减少锁的竞争: 锁的竞争会导致线程阻塞,降低程序的性能。可以通过减少锁的粒度、使用无锁数据结构等方法来减少锁的竞争。
    3. 利用缓存: 尽量让线程访问的数据位于缓存中。可以通过合理地组织数据结构、使用局部性原理等方法来提高缓存命中率。
    4. 避免伪共享(False Sharing): 伪共享是指多个线程访问不同的变量,但这些变量位于同一个缓存行中,导致缓存行频繁失效。可以通过填充缓存行、重新组织数据结构等方法来避免伪共享。
    5. 使用并发容器: C++标准库提供了一些并发容器,例如、等。这些容器内部使用了锁或其他同步机制来保证线程安全,可以简化多线程程序的开发。

    优化多线程程序的性能需要仔细分析程序的瓶颈,并选择合适的方法。可以使用性能分析工具来帮助定位性能问题。

    以上就是C++内存模型基本概念解析的详细内容,更多请关注php中文网其它相关文章!

  • JavaScript与PHP交互:处理多行字符串的语法错误

    JavaScript与PHP交互:处理多行字符串的语法错误

    javascript与php交互:处理多行字符串的语法错误

    本文旨在解决在JavaScript中嵌入PHP生成的多行字符串时常见的Uncaught SyntaxError: Invalid or unexpected token错误。核心解决方案是利用JavaScript的模板字面量(template literals),即反引号(`)来正确处理包含换行符的字符串,确保PHP动态生成的内容能够无缝集成到JavaScript变量中。

    在Web开发中,我们经常需要将服务器端(如PHP)生成的内容嵌入到客户端JavaScript中。一种常见的模式是将PHP动态生成的一段HTML或文本赋值给JavaScript变量,然后由JavaScript进行DOM操作。然而,当PHP生成的内容包含换行符时,直接将其包裹在JavaScript的单引号或双引号字符串中会导致语法错误。

    考虑以下场景:一个页面上有一个JavaScript widget,它需要从PHP后端获取数据并渲染。为了避免异步请求(例如出于同步加载多个widget的特定需求),PHP代码可能直接在页面渲染时将数据嵌入到JavaScript脚本中。

    问题代码示例:

    假设PHP生成了一段HTML内容,并尝试将其赋值给JavaScript变量:

    立即学习“PHP免费学习笔记(深入)”;

    当PHP输出的内容(例如,为了代码可读性而进行缩进或换行)在JavaScript的"或'字符串字面量内部生成了真实的换行符时,JavaScript解释器会抛出Uncaught SyntaxError: Invalid or unexpected token错误。这是因为标准的JavaScript字符串(使用单引号或双引号)不允许直接包含未转义的换行符。

    ES6(ECMAScript 2015)引入了模板字面量(Template Literals),它使用反引号(`)来定义字符串。模板字面量的一个重要特性就是它们可以包含多行文本,而无需使用特殊的转义字符。这完美解决了上述问题。

    修正后的代码示例:

    将JavaScript变量response的赋值从双引号改为反引号:

    通过将字符串包裹在反引号中,即使PHP输出的内容包含多行(例如,由于PHP代码的格式化或实际生成的多行HTML),JavaScript也能正确解析,不再抛出SyntaxError。

    1. 兼容性: 模板字面量是ES6特性。现代浏览器普遍支持,但在极少数需要兼容老旧浏览器的场景下,可能需要通过Babel等工具进行转译,或者手动将换行符替换为
      进行转义(这会使代码复杂化)。

    2. 安全问题: 当将PHP动态生成的内容直接嵌入到JavaScript中时,尤其是当这些内容可能来源于用户输入时,务必进行适当的HTML转义以防止跨站脚本(XSS)攻击。在PHP中,可以使用htmlspecialchars()函数来转义输出内容:

      如果内容是纯文本且需要保留HTML标签,则需要更复杂的消毒处理。

    3. 代码可读性: 即使使用模板字面量解决了语法问题,将大量HTML内容嵌入到JavaScript字符串中仍然可能降低代码的可读性和维护性。对于更复杂的UI或大量数据,通常推荐以下做法:

      • 分离HTML模板: 将HTML结构保存在单独的模板文件或JavaScript模板引擎中。
      • 使用AJAX/Fetch API: 如果业务允许异步加载,通过AJAX请求从后端获取JSON数据或渲染好的HTML片段,然后动态插入到DOM中。这提供了更好的关注点分离,并允许在页面加载后按需加载内容。虽然原问题明确指出不能使用AJAX,但在多数情况下,这是更优的选择。
    4. 同步加载的场景: 在一些特定场景下,如多个小型widget需要同步加载,并且它们的初始化逻辑依赖于页面加载时就存在的服务器端数据,直接嵌入PHP输出可能是合理的。在这种情况下,模板字面量是解决多行字符串问题的关键。

    在JavaScript中嵌入PHP生成的多行字符串时,Uncaught SyntaxError: Invalid or unexpected token错误是一个常见的陷阱。通过采纳JavaScript ES6的模板字面量(使用反引号`),可以优雅地解决这一问题,允许PHP输出包含换行符的内容而不会导致客户端脚本错误。同时,务必注意内容的安全转义,以防范潜在的XSS漏洞。在选择这种直接嵌入方式时,也应权衡其与异步数据加载等更现代Web开发模式的优劣。

    以上就是JavaScript与PHP交互:处理多行字符串的语法错误的详细内容,更多请关注php中文网其它相关文章!

  • 如何用WebTransport的QUIC协议优化实时游戏同步?

    如何用WebTransport的QUIC协议优化实时游戏同步?

    WebTransport通过QUIC协议解决了传统TCP/ WebSocket在实时游戏中的队头阻塞、高延迟、抗丢包差和网络切换掉线等问题,其多路复用、独立流控制、不可靠数据报传输和连接迁移特性,实现了关键指令可靠传输与位置更新低延迟发送的高效分离,并支持网络无缝切换,显著提升移动游戏的实时性与稳定性。

    如何用webtransport的quic协议优化实时游戏同步?

    WebTransport利用QUIC协议优化实时游戏同步,关键在于它提供了一个基于UDP、多路复用、低延迟且原生支持加密和连接迁移的数据传输通道,这直接解决了传统TCP或WebSocket在实时性、抗丢包和网络切换方面的诸多痛点。

    在我看来,WebTransport与QUIC的结合,简直是为实时游戏同步量身定制的。我们都知道,传统基于TCP的WebSocket虽然在Web端普及,但其“队头阻塞”(Head-of-Line Blocking)问题在丢包严重的网络环境下简直是噩梦。一个关键帧的数据包丢失,可能导致后面所有依赖它的数据都得排队等待重传,这在毫秒必争的竞技游戏里是不可接受的。

    WebTransport通过QUIC协议,直接在UDP之上构建,这意味着它摆脱了TCP的许多束缚。它允许你同时开启多个独立的双向数据流,每个流都有自己的可靠性保证。比如,你可以用一个可靠流传输玩家的技能释放指令,确保它一定能到达;同时,用一个不可靠的、基于数据报(datagram)的通道,以极高频率发送玩家的位置更新,即使偶尔丢几个包也无伤大雅,因为下一帧新的位置数据很快就来了。这种灵活性,让开发者可以根据不同游戏数据的优先级和可靠性要求,进行精细化管理,大幅减少不必要的延迟。而且,QUIC自带TLS 1.3加密,握手速度比传统TLS over TCP快得多,这意味着玩家能更快地进入游戏,重连也更迅速。

    谈到传统痛点,我首先想到的就是TCP的“顽固”与WebSocket的“单一”。TCP协议的设计初衷是保证数据可靠传输,它不关心实时性,更倾向于等待重传。这意味着,在一个高丢包的网络环境中,比如玩家在地铁里、Wi-Fi信号不佳时,游戏体验会急剧下降。TCP的队头阻塞问题是核心,一个数据包丢失,整个连接的所有后续数据都得停下来等待重传,这对于需要持续、快速更新的游戏状态来说,简直是灾难。

    WebSocket虽然在应用层提供了全双工通信,但底层依然是TCP,所以它继承了TCP的所有缺点。更要命的是,WebSocket通常只提供一个逻辑上的“通道”,你所有的游戏数据,无论是聊天信息、位置更新还是技能指令,都挤在这个通道里。如果聊天信息量突然增大,或者某个大型状态更新阻塞了通道,那么关键的玩家操作指令也可能被延迟,这在竞技游戏中是致命的。

    WebTransport的QUIC协议则从根本上解决了这些问题。它在UDP层面上实现了多路复用,这意味着即使一个数据流因为丢包而暂停重传,其他数据流也能继续传输,互不影响。这彻底消除了队头阻塞的困扰。想象一下,你的游戏不再因为网络抖动而“卡住”,而是可以平滑地处理各种数据,这无疑是游戏体验的巨大飞跃。此外,QUIC的快速握手和连接迁移特性,也大大提升了连接的建立速度和稳定性,减少了玩家因为网络切换而掉线的情况。

    这其实是个艺术活,没有一劳永逸的方案,更多的是根据游戏类型和数据特性来权衡。但总的原则是:将不同优先级、不同可靠性要求的数据,分配到不同的WebTransport流或者直接使用数据报。

    我的经验是,可以这样划分:

    • 关键指令和状态同步(高可靠性,低频率): 比如玩家的技能释放、物品使用、背包更新、重要的游戏事件(如击杀提示)。这些数据需要绝对的可靠性,即使延迟一点也比丢失好。我会将它们映射到WebTransport的可靠双向流(Reliable Bidirectional Streams)。每个流可以独立处理,互不干扰,确保关键操作的准确性。
    • 玩家位置和姿态更新(低可靠性,高频率): 这是实时游戏中最常见的数据。玩家的X/Y/Z坐标、朝向、动画状态等,这些数据更新极快,即使偶尔丢失一两个包,客户端也可以通过插值或预测来弥补,新的数据很快就会覆盖旧的。对于这类数据,WebTransport的不可靠数据报(Unreliable Datagrams)是最佳选择。它们直接在UDP层发送,没有重传机制,延迟极低,非常适合这种“火速发送,过期作废”的数据。
    • 聊天信息和非关键通知(中等可靠性,中等频率): 游戏内的聊天消息、系统广播、好友上线通知等。这些数据需要一定的可靠性,但对实时性要求不如玩家操作那么高。可以考虑使用单独的可靠单向流(Reliable Unidirectional Streams),服务器向客户端推送,或者客户端向服务器发送。
    • 资源加载和更新(高可靠性,一次性): 比如游戏地图的某个区域数据、新的UI元素或者补丁信息。这些通常是较大的数据块,需要保证完整传输。同样可以利用可靠双向流,甚至可以为每个资源分配一个独立的流,实现并行下载。

    这种精细化的数据流管理,让开发者可以根据每种数据的特性,选择最合适的传输方式,从而最大化地提升游戏的响应速度和玩家体验。

    连接迁移,这在移动游戏领域简直是个“救命稻草”。我们都有过这样的经历:在玩手机游戏时,从Wi-Fi环境走到户外,手机自动切换到4G/5G网络,然后游戏就断线了,需要重新连接,甚至可能因此输掉一局关键的比赛。这体验糟透了。

    传统上,当设备的IP地址或端口发生变化时(比如从Wi-Fi切换到蜂窝网络,或者NAT重绑定),基于TCP的连接会直接失效,因为TCP连接是严格绑定在源IP和端口上的。游戏客户端不得不重新建立连接,进行认证,重新同步游戏状态,这个过程可能需要几秒钟,甚至更长,足以让玩家失去耐心。

    QUIC协议内置了连接迁移(Connection Migration)功能。它允许客户端在不中断现有连接的情况下,更改其底层IP地址和/或端口。QU这意味着,当你的手机从家里的Wi-Fi切换到运营商的5G网络时,WebTransport连接并不会断开。QUIC协议会在底层默默地处理地址变更,保持逻辑连接的持续性。对于游戏应用层来说,这个连接一直都是活着的,游戏状态不会丢失,玩家几乎感觉不到网络的切换。

    这对于移动游戏来说,影响是革命性的。它大大提升了游戏的连续性和稳定性。玩家可以在移动中无缝切换网络,而不必担心掉线或重新加载游戏。这不仅提升了玩家体验,也减少了服务器处理不必要的重连和状态恢复的开销。从开发者的角度看,它简化了客户端和服务器处理网络不稳定的逻辑,让我们可以更专注于游戏本身的玩法,而不是去修补底层网络的“坑”。这无疑是WebTransport在移动游戏领域最具吸引力的特性之一。

    以上就是如何用WebTransport的QUIC协议优化实时游戏同步?的详细内容,更多请关注php中文网其它相关文章!

  • firefox浏览器打开新标签页太慢怎么办 Firefox浏览器新标签页加载缓慢优化技巧

    firefox浏览器打开新标签页太慢怎么办 Firefox浏览器新标签页加载缓慢优化技巧

    首先禁用低效扩展程序,再重置新标签页设置为空白页并清除缓存,接着启用硬件加速,最后通过创建新用户配置文件排除系统性故障,可显著提升Firefox新标签页打开速度。

    firefox浏览器打开新标签页太慢怎么办 firefox浏览器新标签页加载缓慢优化技巧

    如果您在使用Firefox浏览器时,发现打开新标签页的响应速度明显延迟,可能是由于扩展程序、缓存数据或设置配置影响了页面渲染效率。以下是针对此问题的优化步骤:

    本文运行环境:MacBook Pro,macOS Sonoma

    某些浏览器扩展会在新标签页加载时自动运行脚本,从而拖慢整体响应速度。通过管理已安装的扩展,可以有效减少资源占用。

    1、点击浏览器右上角的菜单按钮(三条横线),选择“扩展和主题”。

    2、在扩展列表中,逐一禁用近期安装或来源不明的扩展,特别是广告拦截器、社交工具和网页分析类插件。

    3、每禁用一个扩展后,尝试打开新标签页测试加载速度,以定位具体造成延迟的扩展。

    4、确认问题扩展后,可选择将其永久删除。

    Firefox默认的新标签页会加载多个模块,如历史记录、推荐内容和快捷方式,这些内容可能因网络请求而变慢。简化页面结构有助于提升响应速度。

    1、打开一个新标签页,滚动到底部并点击右下角的齿轮图标进入“设置”。

    2、取消勾选所有非必要的模块选项,例如“Firefox 动态信息”、“天气”和“建议”。

    3、仅保留“快捷方式”或完全选择“空白页”作为新标签页内容”

    4、关闭设置面板并重新打开新标签页观察加载表现。

    长期积累的缓存数据可能导致浏览器读取效率下降,尤其是在磁盘空间紧张的情况下。定期清理可恢复性能。

    1、进入菜单中的“设置”,选择“隐私与安全”选项卡。

    2、向下滚动至“Cookie 和网站数据”部分,点击“清除数据”。

    3、勾选“Cookies 和网站数据”以及“缓存的Web内容”,然后点击“清除”。

    4、重启Firefox浏览器后测试新标签页打开速度是否改善。

    利用系统GPU进行页面渲染能显著提升浏览器响应能力,尤其是对于包含动画或复杂布局的新标签页。

    1、进入“设置”中的“常规”选项卡,向下滚动到“性能”区域。

    2、勾选“使用推荐的性能设置”或手动开启“使用硬件加速”

    3、重启浏览器使更改生效。

    4、同时确保操作系统图形驱动为最新版本,以避免兼容性问题。

    用户配置文件损坏或配置异常是导致浏览器行为迟缓的深层原因。新建配置文件可排除此类故障。

    1、关闭Firefox浏览器。

    2、按住 Shift 键并启动Firefox,选择“打开配置文件管理器”。

    3、点击“创建新配置文件”,按照向导完成命名与路径设置。

    4、启动该新配置文件并测试新标签页加载情况。若速度正常,则原配置文件存在问题。

    以上就是firefox浏览器打开新标签页太慢怎么办 Firefox浏览器新标签页加载缓慢优化技巧的详细内容,更多请关注php中文网其它相关文章!

  • 51漫画网页版官方入口 51漫画在线阅读地址

    51漫画网页版官方入口 51漫画在线阅读地址

    为了方便广大用户直接通过浏览器进行在线阅读,51漫画提供了官方网页版入口。本指南将为您提供最新、最安全的官方在线阅读地址,并详细介绍如何使用网页版的核心功能,让您无需下载任何应用,即可享受海量漫画资源。

    ☞☞☞☞点此进入51漫画官网地址☜☜☜☜

    ☞☞☞☞点此进入51漫画网页入口☜☜☜☜

    51漫画网页版官方入口 51漫画在线阅读地址 - php中文网

    您是否正在寻找51漫画的网页版官方入口?想要一个稳定可靠的在线阅读地址?接下来,我们将为您详细说明如何访问和使用51漫画网页版,请跟随我们的指引,开启您的在线漫画之旅。

    通过我们提供的在线阅读地址进入51漫画网页版后,您可以通过首页的“分类”导航,快速筛选出您感兴趣的漫画题材。

    如果您有特定的想看作品,使用顶部的搜索框是最直接的方式。输入漫画名称,即可精准定位并立即开始在线阅读

    点击任意漫画的封面,会跳转到作品详情页。在这里,您可以查看漫画简介和完整的章节列表,选择任意一话即可进入阅读界面。

    为了获得完整的追更体验,建议您登录账号。这样便可以使用“收藏”功能,在官方网页版上建立您的个人在线书架,方便随时继续阅读。

    51漫画网页版官方入口 51漫画在线阅读地址 - php中文网

    当您发现主官方入口无法访问时,请尝试使用官方发布的备用在线阅读地址。

    为确保安全,请从可靠渠道获取备用地址,并在访问时注意核对网站的LOGO和页面设计是否与官方一致,避免误入仿冒网站。

    将备用地址复制到浏览器地址栏并打开,即可无缝切换,继续您的在线阅读。

    我们建议您收藏多个官方网页版入口,这样在一个地址临时维护或失效时,可以立刻通过其他通道访问,保证阅读不中断。

    51漫画网页版官方入口 51漫画在线阅读地址 - php中文网

    51漫画网页版同样支持“缓存”功能。在阅读界面找到下载按钮,即可将喜欢的章节保存下来,方便在没有网络时查看。

    下载完成的内容可以在个人中心的“我的下载”或“本地书架”中找到,实现了网页版的离线阅读。

    “收藏”功能是网页版的核心。它可以帮助您轻松管理所有正在追看的漫画,是实现在线阅读无缝衔接的关键

    一旦您收藏的漫画有更新,官方入口会通过站内消息或通知提醒您,点击即可直接跳转到最新的在线阅读页面,绝不错过任何精彩剧情。

    以上就是51漫画网页版官方入口 51漫画在线阅读地址的详细内容,更多请关注php中文网其它相关文章!

  • 保存带有不同元数据的TIFF堆栈

    保存带有不同元数据的TIFF堆栈

    保存带有不同元数据的tiff堆栈

    本文档介绍了如何使用 tifffile 库将显微镜图像的NumPy数组保存为多层TIFF文件,并为每一层添加特定的元数据。重点在于如何正确地为每一张切片设置不同的描述信息,以及如何使用 OME-TIFF 格式存储更丰富的显微镜图像元数据,包括像素大小和Z轴位置等信息。

    在使用显微镜获取图像后,通常需要将多个图像(例如不同高度的切片)保存到一个 TIFF 文件中。tifffile 是一个强大的 Python 库,可以用来读写 TIFF 文件。以下是如何使用 tifffile 将 NumPy 数组保存为多层 TIFF 文件,并为每一层设置不同的元数据。

    一个常见的错误是尝试在循环中简单地更新 description 字段,但这会导致所有切片都具有相同的描述。正确的做法是为每个切片创建独立的元数据字典。

    这段代码首先模拟了一个包含多个切片的 xyz_stack 列表。然后,它使用 TiffWriter 创建一个 TIFF 文件,并在循环中遍历每个切片。对于每个切片,它创建一个新的元数据字典,并将切片的 Z 坐标添加到字典中。最后,它使用 tif_writer.write() 方法将切片数据写入 TIFF 文件,并将元数据字典转换为 JSON 字符串作为描述信息。

    对于显微镜图像,推荐使用 OME-TIFF 格式,它可以存储更丰富的元数据,例如像素大小、Z 轴位置等。

    以下是如何使用 tifffile 库创建 OME-TIFF 文件:

    这段代码首先创建了一个随机的 NumPy 数组作为图像数据。然后,它定义了一些元数据,包括像素大小和 Z 轴位置。metadata 字典包含了图像的轴信息、有效位数、物理尺寸以及每个平面的位置信息。最后,它使用 TiffWriter 创建一个 OME-TIFF 文件,并将图像数据和元数据写入文件。注意 ome=True 参数用于指定创建 OME-TIFF 文件。photometric='minisblack' 指定了图像的颜色模式,resolutionunit 和 resolution 指定了图像的分辨率。

    • 确保安装了 tifffile 库。可以使用 pip install tifffile 命令安装。
    • bigtiff=True 允许保存大于 4GB 的 TIFF 文件。
    • 根据实际情况修改元数据,例如像素大小、Z 轴位置等。
    • OME-TIFF 格式是一种推荐的显微镜图像存储格式,可以存储更丰富的元数据。

    本文档介绍了如何使用 tifffile 库将显微镜图像的 NumPy 数组保存为多层 TIFF 文件,并为每一层添加特定的元数据。通过为每个切片创建独立的元数据字典,可以确保每个切片都具有正确的描述信息。此外,还介绍了如何使用 OME-TIFF 格式存储更丰富的显微镜图像元数据。掌握这些技巧可以帮助你更好地管理和分析显微镜图像数据。

    以上就是保存带有不同元数据的TIFF堆栈的详细内容,更多请关注php中文网其它相关文章!

  • Java数据结构转换:从项目-用户映射到用户-项目映射

    Java数据结构转换:从项目-用户映射到用户-项目映射

    Java数据结构转换:从项目-用户映射到用户-项目映射

    本教程详细介绍了如何在Java中将一个Map<String, List<User>>(项目到用户列表的映射)数据结构转换为Map<User, List<String>>(用户到项目列表的映射)。通过迭代原始映射的条目,并利用putIfAbsent方法高效地构建新的映射,实现用户与相关项目列表的精确关联,从而满足特定数据重组需求。

    在实际开发中,我们经常需要对数据结构进行转换以适应不同的业务逻辑或查询需求。假设我们有一个map<string, list<user>>类型的数据,其中键(string)代表项目名称,值(list<user>)代表与该项目关联的用户列表。例如:

    我们的目标是将这个映射转换为Map<User, List<String>>类型,其中键(User)代表一个独立的用户,值(List<String>)代表该用户所参与的所有项目名称列表。期望的输出效果如下:

    这种转换在需要根据用户查询其参与项目列表的场景中非常有用。

    实现这一转换的核心思路是遍历原始映射中的每一个条目(Entry),然后针对每个条目,再遍历其值(即用户列表)。对于遍历到的每一个用户,我们需要将其作为新映射的键,并将当前项目的名称添加到该用户对应的项目列表中。

    具体步骤如下:

    立即学习“Java免费学习笔记(深入)”;

    1. 创建一个新的Map<User, List<String>>来存储转换后的结果。
    2. 遍历原始projectToUsersMap的每一个Map.Entry<String, List<User>>。
      • String是当前的项目名称。
      • List<User>是当前项目下的用户列表。
    3. 对于每个Map.Entry,获取其键(项目名称)和值(用户列表)。
    4. 遍历当前项目下的每一个User对象。
      • 在新映射中,检查当前User是否已存在作为键。
      • 如果不存在,则使用putIfAbsent(user, new ArrayList<>())方法将该用户添加为键,并为其创建一个新的空项目列表。
      • 无论用户是否已存在,都通过get(user).add(projectName)方法将当前项目名称添加到该用户对应的项目列表中。

    以下是实现上述转换的完整Java代码示例:

    1. public static record User(int id, String name) {}:

      • 这里使用了Java 16+ 引入的 record 类型来定义 User。record 是一种紧凑的类声明,它自动为我们生成了构造函数、访问器方法(id()和name())、equals()、hashCode()和toString()方法。
      • 重要性:当自定义对象(如User)作为Map的键时,正确实现equals()和hashCode()方法至关重要。HashMap依赖这两个方法来判断两个键是否相等以及如何存储和查找键。record类型自动处理了这一点,确保了具有相同id和name的User对象被视为同一个键。如果使用普通的class,则需要手动重写这些方法。
    2. Map<User, List<String>> userToProjectsMap = new HashMap<>();:

      • 初始化一个空的HashMap,用于存储最终的用户到项目列表的映射。
    3. 外层循环 for (Map.Entry<String, List<User>> entry : projectToUsersMap.entrySet()):

      • 遍历原始projectToUsersMap的键值对。entry.getKey()获取项目名称(String),entry.getValue()获取该项目对应的用户列表(List<User>)。
    4. 内层循环 for (User user : usersInProject):

      • 遍历当前项目下的每一个User对象。
    5. userToProjectsMap.putIfAbsent(user, new ArrayList<>());:

      • 这是实现逻辑的关键一步。putIfAbsent(K key, V value)方法会检查userToProjectsMap中是否已经存在user这个键。
        • 如果不存在,它会将user作为键,并将一个新创建的ArrayList<String>作为值放入映射中。
        • 如果已经存在,它不会做任何操作,保留原有的值(即该用户已有的项目列表)。
      • 这个方法确保了每个用户只对应一个项目列表,并且在第一次遇到某个用户时为其初始化列表。
    6. userToProjectsMap.get(user).add(projectName);:

      • 获取当前用户user对应的项目列表。由于putIfAbsent的保证,我们知道这里获取到的列表一定是非null的。
      • 将当前的项目名称projectName添加到该用户的项目列表中。

    执行上述代码,将得到以下输出:

    这完美地实现了将项目到用户的映射转换为用户到项目的映射,每个用户都关联了其参与的所有项目。

    本教程展示了如何通过迭代和条件插入(putIfAbsent)的方式,将一个复杂的嵌套Map数据结构高效地转换为另一种满足特定查询需求的数据结构。理解并正确运用Map的equals()和hashCode()方法(或使用record类型自动处理)是处理自定义对象作为Map键的关键。这种数据重构技术在处理多对多关系的数据时非常实用,有助于简化后续的数据查询和业务逻辑实现。

    以上就是Java数据结构转换:从项目-用户映射到用户-项目映射的详细内容,更多请关注php中文网其它相关文章!

  • firefox浏览器占用内存过高怎么解决 Firefox浏览器内存占用过高优化方案

    firefox浏览器占用内存过高怎么解决 Firefox浏览器内存占用过高优化方案

    Firefox内存占用过高可通过禁用扩展、清理缓存、启用最小化释放内存、调整内存缓存容量、减少标签页数量及关闭硬件加速解决,有效提升浏览器响应速度与系统性能。

    firefox浏览器占用内存过高怎么解决 firefox浏览器内存占用过高优化方案

    如果您在使用Firefox浏览器时遇到系统运行缓慢、响应迟钝的情况,很可能是由于浏览器进程占用了过多的内存资源。这种情况通常发生在打开多个标签页或安装了较多扩展程序时。以下是解决此问题的步骤:

    本文运行环境:Dell XPS 13,Windows 11

    浏览器扩展和主题是导致内存占用过高的常见原因。每个启用的扩展都会在后台加载代码并消耗系统资源。通过禁用或移除不必要或有问题的扩展,可以显著降低内存使用量。

    1、点击Firefox右上角的菜单按钮(三条横线),选择“扩展和主题”。

    2、在“扩展”列表中,查看已安装的项目,将鼠标悬停在不常用的扩展上,点击“删除”或关闭开关以禁用

    3、在“主题”部分,切换回默认主题以排除自定义主题可能带来的性能影响。

    4、重启Firefox并观察内存使用情况是否改善。

    长时间积累的缓存文件、Cookie和历史记录会占用大量内存,尤其是在频繁浏览网页的情况下。定期清理这些数据不仅能释放内存,还能提升浏览器的整体响应速度。

    1、点击右上角的菜单按钮,进入“设置”。

    2、在左侧菜单中选择“隐私与安全”选项。

    3、向下滚动到“Cookie和网站数据”部分,点击“清除数据”按钮。

    4、在弹出窗口中勾选“已缓存的网络数据”和“Cookie和网站数据”,然后点击“清除”。

    通过修改高级配置,可以让Firefox在最小化窗口时主动释放占用的内存,从而为其他正在运行的应用程序腾出更多系统资源。

    1、在Firefox地址栏输入about:config并按回车键,接受风险提示。

    2、在搜索框中输入config.trim_on_minimize

    3、如果该选项不存在,右键空白处选择“新建” > “布尔值”,输入名称config.trim_on_minimize。

    4、将其值设置为true

    5、重启浏览器使设置生效。

    Firefox使用内存缓存来加快网页加载速度,但默认设置可能不适合所有设备。手动设置一个合理的内存缓存上限,可以防止浏览器过度占用RAM。

    1、在地址栏输入about:config并按回车,接受警告。

    2、搜索browser.cache.memory.enable,确保其值为true。

    3、搜索browser.cache.memory.capacity,如果不存在则右键新建一个“整数”类型偏好。

    4、根据物理内存设置值:对于8GB内存设备,可设为8192(约8GB);16GB内存可设为16384。

    5、将值设为-1可恢复系统自动管理。

    每个打开的标签页都会独立占用内存资源,尤其是包含视频、动画或复杂脚本的网页。标签页数量越多,累积的内存消耗就越严重。

    1、手动关闭当前不需要的标签页,特别是那些播放媒体内容或运行Web应用的页面。

    2、考虑使用“稍后阅读”功能或书签保存重要内容,以便后续访问。

    3、安装标签休眠类扩展,自动暂停非活动标签页以节省资源。

    硬件加速利用GPU分担图形渲染任务,但在某些显卡驱动或系统环境下可能导致内存泄漏或异常占用。

    1、进入“设置” > “常规” > “性能”部分。

    2、取消勾选“使用推荐的性能设置”

    3、取消勾选“使用硬件加速”选项。

    4、按照提示重新启动Firefox。

    以上就是firefox浏览器占用内存过高怎么解决 Firefox浏览器内存占用过高优化方案的详细内容,更多请关注php中文网其它相关文章!